Rapier Armed for Battle Share on Bluesky Share on Facebook Share on Twitter

Klavs81 is still playing around with his Rapier model, and he's successfully got guns sychronized for the ship. Lasers, Neutrons or full guns can be fired at will in any future animation he creates. There's a short new video showing off this cool shooting effect here (3.2 meg .mov). An earlier flyby with this model was released a while back. This is one of the ships that Wingnuts can download for their own uses. Information on that is available here.

An Ode to Prince Thrakhath Share on Bluesky Share on Facebook Share on Twitter

Klavs has also taken up the lyricist's pen and developed a sequel to Plywood Fiend's Modern Major General parody - this time from the Kilrathi perspective! And here we go...
Prince Thrakath's secret Pain:

I am the very model of a Noble Clan Caste Overlord.
I'm violent, non-compliant, and I frequently go overboard.
I know the ways of humans and still I choose to spit on them
with plasma cannons, mass projectiles and biologic wea-a-pons.

I've often required of my hrai, that they go into their rooms and die.
I secretly watch "Seinfeld" while I eat my human femur pie.
My battlefleet's far ranging and my domains are nigh' infinite,
I need a hug, but don't tell gramps, or he'll restrict MY internet.

He needs a hug, but don't tell gramps or he'll restrict his internet!
He needs a hug, but don't tell gramps or he'll restrict his internet!
He needs a hug, but don't tell gramps or he'll restrict his interne-e-et!

My animation's limited by counts of graphic bitmap sprites
My teeth are sharp and frequent have I had the urgent need to bite
I'm happiest when disembowling French-girl spies in dad's throne room.
And hatching all my evil plans that cause the humans' worlds "GO BOOM!"

And hatching all his evil plans that cause the humans' worlds "GO BOOM!"
And hatching all his evil plans that cause the humans' worlds "GO BOOM!"
And hatching all his evil plans that cause the humans' worlds "GO BO-oo-oo-OM!"

Deep down inside I'm sad because my grandpa killed my papa dead.
But I will get him when he puts his wrinkle'd one-eye'd butt to bed.
'Cause it is very hard to see, that in his old, drunk revelry,
That I will one day rule this world and every planet that I see!

That he will one day rule this world and every planet that he sees!
That he will one day rule this world and every planet that he sees!
That he will one day rule this world and every planet that he sees!

Goblin Gets a Home Share on Bluesky Share on Facebook Share on Twitter

Here's some shots of the beautiful flight deck that Howard Day has crafted for the Goblin fighter. The second trio of images shows a much sharper version of the launch bay with revamped walls/floors and improved lighting. There's also a video to go along with each launch. Although the fighter looks great either way, the refinement in the hangar between the earlier and later videos is quite noticeable.

Last Chance to Vote Share on Bluesky Share on Facebook Share on Twitter

Most fans reading this now have less than a day to vote for Wing Commander Web Site and Fan Project of the Year. Head on over to the voting booth to read up on the various nominees and cast your ballots. Thanks to all those who have already voted!

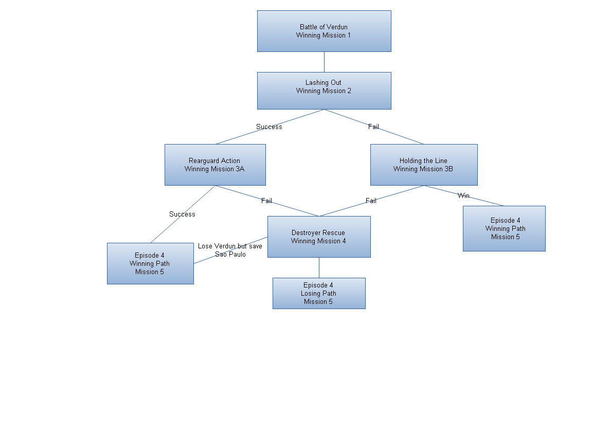
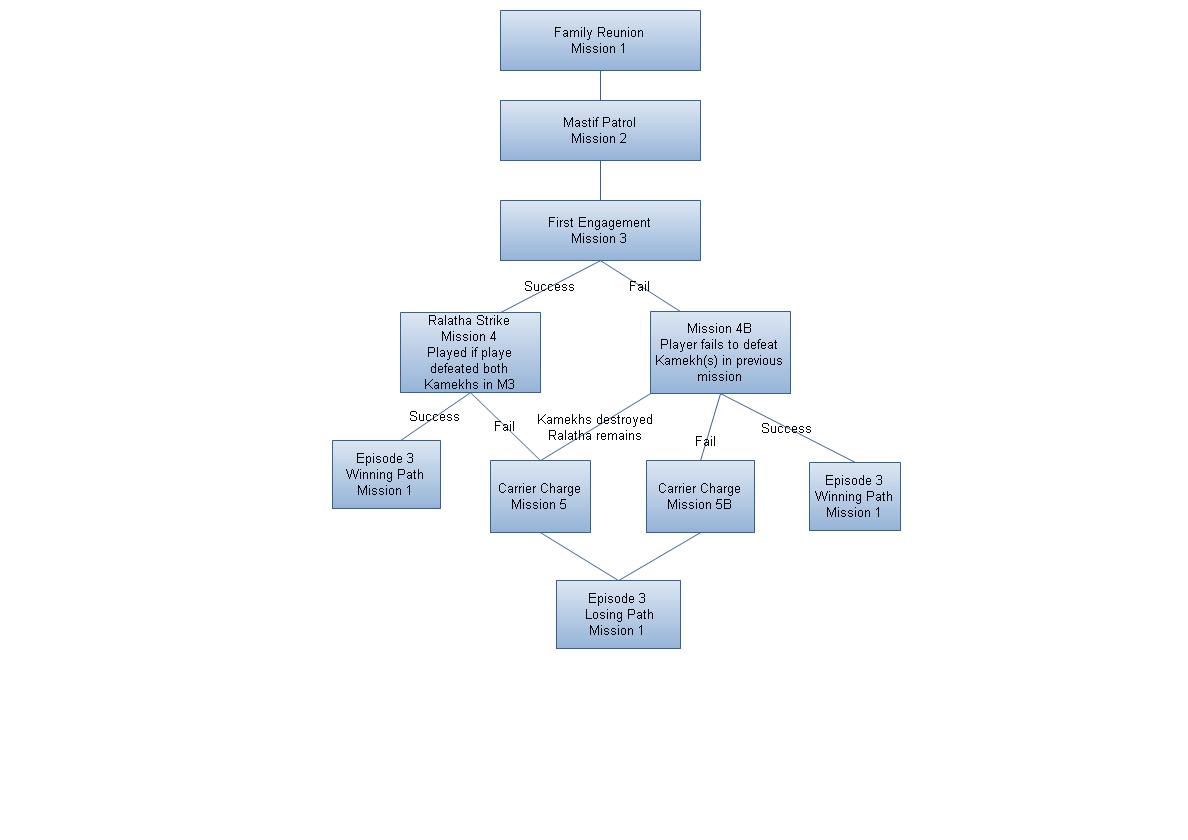
Sneak Peek at Standoff Mission Tree Share on Bluesky Share on Facebook Share on Twitter

Dundradal has released a teaser for a project he's working on to help the many players of Standoff navigate the game. This is only the first step of a larger project, although it's a fairly weighty undertaking on its own. Standoff's mission tree structure is quite complex, so there's a lot of considerations when flowing out the game like this. These preliminary diagrams were made with Edraw Max.

WCPedia IRC Meeting Soon Share on Bluesky Share on Facebook Share on Twitter

Dundradal has also been working on editing the WCPedia project here at the CIC. There's already some great stuff in there, but there are some issues yet to work out to move forward. To help address these items, he will be conducting a meeting on IRC. The discussion will start with topics such as the general categorization and standardization and progress from there. This would also be a good opportunity for people who are interested in editing the encyclopedia but have not worked on a Wiki before or are unsure where to begin.

The date and time have been tentative set at 7 pm Eastern US on Sunday, January 11, 2009 in #Wingnut. Keep an eye on this thread for any updates.


New Light Fighter Pops into WCCD Share on Bluesky Share on Facebook Share on Twitter

JasonRocZ has been working on a new Nephilim light fighter for Wing Commander Collateral Damage. This design is more compact than a standard Moray or Jason's Thresher concept, but it packs some potent looking guns. The idea reminds me of the Kilrathi Sartha or some versions of the Arrow. After this ship gets cleaned up, updates to more Nephilim capships and the TCS Midway are in the works. WCCD is another contender for Fan Project of the Year.

Fralthi Fractured Share on Bluesky Share on Facebook Share on Twitter

McGruff was trying to recreate Kiyara's amazing resin starships from earlier this year, but he came up a bit short. His Fralthi suffered some unfortunate battle damage, but some parts of the ship are still spot on. Despite the mishap, we love physical Wing Commander art and wanted to share this worthy attempt.

Goblin Fighter Looking Great Share on Bluesky Share on Facebook Share on Twitter

We've missed a few updates on Howard Day's amazing Goblin model. This ship is based on a concept art piece done for an unreleased Wing Commander game. The first three shots below show everything but the cockpit, landing gear and rear complete. The last three are an even more refined version made before Howard started a matching flight deck to go along with it. This project is an interim design while he waits for the programming side of Wing Commander Pioneer to get further along. Pioneer is a nominee for 2008 WC Fan Project of the Year.

But Wait, There's More! Share on Bluesky Share on Facebook Share on Twitter

In addition to some breathtaking images, there's some even more impressive videos of the Goblin available. The first and second show how different versions of the model compare today to a few months ago. The third clip is a rotational beauty shot that really shows the ship off. Check them out!
I think it's looking spectacular, but I've been grinding on it for the last week, and I need to do something else for my own mental well-being. As always, enjoy, and suggestions are welcome.
We would have to agree!

An Ode to Admiral Tolwyn Share on Bluesky Share on Facebook Share on Twitter

Plywood Fiend has just completed another quirky Wing Commander tribute. This time it comes in the form of song lyrics to the tune of 'I Am the Very Model of a Modern Major-General'. Anyone up to recording an audio performance? A version of the original can be found here.
I Am the Very Model of a Modern Confed Admiral

An Ode to Admiral Tolwyn

By The Plywood Fiend

I am the very model of a modern Confed Admiral
I've information genocidal, tactical and fallible
I know the Lords of Kilrah and cause Defcoms unimaginable
Through covert ops and bombing runs in numbers quite uncountable.

I'm very well acquainted too with phallic-shaped doomsday machines
If Behemoth had working shields it would have swept the Kat world's clean.
I wanted to laugh manically while marching down the Kilrah road,
Instead I could do nothing except watch my bloody ship explode.

Instead he could do nothing except watch his bloody ship explode.
Instead he could do nothing except watch his bloody ship explode.
Instead he could do nothing except watch his bloody ship exploderode.

The truth is that we won the war thanks only to a twist of fate
But I’ll make sure we are prepared when foul beasties next charge the gate
In short, in matters genocidal, tactical, and fallible
I am the very model of a modern Confed Admiral

In short, in matters genocidal, tactical, and fallible
He is the very model of a modern Confed Admiral.

I'll gather to my banner an army of enhanced ruffians
And arm them with floating disk-shaped uncouth fiery doom-weapons
In order to ensure unending Confederate dominance
I'll order my children to torch the innocent and defenseless

After which I’ll start spinning lies to cover up my nasty schemes
And get my mutant soldiers finding a strong Alpha-male in me.
The Border Worlds shall take the blame for every evil thing I do
I dare say they're a waste of space, I’d quite like to wipe them out too.

He dares say they're a waste of space, he'd quite like to wipe them out too.
He dares say they're a waste of space, he'd quite like to wipe them out too.
He dares say they're a waste of space, he'd quite like to wipe them out too-ooo-ooo

So I shall write a stirring speech and trick congress to vote for war
And charge towards the Border Worlds intending to destroy them all
In short, in matters genocidal, tactical, and fallible
I am the very model of a modern Confed Admiral

In short, in matters genocidal, tactical, and fallible
He is the very model of a modern Confed Admiral

In fact, when I know not what's meant by 'Piranha' and 'Nephilim'
But I can tell at sight, a damaged thruster valve from Paladin
When such concepts as mercy and compassion, I’ve lost interest for,
And when I know in secret what is meant by 'Viking space-warlord'.

When I have learnt what progress has been made with bio-convergence
When I use this knowledge to cull the weak and less-than-pure humans
In short, when I have overthrown this nauseating galaxy...
You'll probably not say much because odds are you'll be dead, you see?

You'll probably not say much because odds are you'll be dead, you see?
You'll probably not say much because odds are you'll be dead, you see?
You'll probably not say much because odds are you'll be dead, you see-eee-eee-eeehee?

For my military knowledge, since I'm evil and your enemy,
Has only been enhanced by the sad thinning of my sanity,
As such, in matters genocidal, tactical, and fallible
I am the very model of a modern Confed Admiral.

As such, in matters genocidal, tactical, and fallible
He is the very model of a modern Confed Admiral.

Merry Christmas! Share on Bluesky Share on Facebook Share on Twitter

Merry Christmas and Happy Holidays to all Wingnuts around the world! We're taking it easy today, and we hope you are too! Feel free to drop by #Wingnut or Crius.net to share the holiday with us and catch up on the latest.

One Week Left Share on Bluesky Share on Facebook Share on Twitter

There's just one week left to vote for Wing Commander Web Site and Fan Project of the Year awards. We have an impressive list of nominees this year, so check them out below and then cast your vote!
    Fan Project of the Year Nominees
  • The Community Replay of the Wing Commander series has been a popular new activity in 2008. Even those who haven't been playing have been joining in on the fun by reading new mission reports each week. The replay has also been a great opportunity to grab new videos and screenshots of missions throughout the series.
  • Das Erwachen released Book 2 Stille in 2008 and made progress on the third adventure in this fan novel series. They even held a free book giveaway contest and have started on a backstory reference guide.
  • Flight Commander has just recently been upgraded to version 1.6. The latest update contains beautiful new starscapes and powerful new editing tools for aspiring modders. The game is also more realistic than ever with an advanced damage model that affects ship systems as they are shot up and then slowly repaired.
  • Privateer Ascii Sector went multiplatform in 2008 and increased its scope quite a bit. The game now sports impressive sound effects, a custom mission builder and planetside character combat!
  • Privateer Gemini Gold works hard to recreate the original Privateer experience as authentically as possible. The team has been working this year to upgrade the cutscenes and character models for an even more graphically impressive look that's still true to the original.
  • Standoff has made significant progress towards its final chapter this year. Major items such as fiction files, cutscene graphics and voiceovers are now complete, and Episode 5 should be on the way soon.
  • WC4 Homeworld 2 Mod's graphics began getting a thorough overhaul in 2008. A number of capships have been completely retextured and TonViper is working to add impressive new lighting and shaders to the engine.
  • Wing Commander Collateral Damage is a new Secret Ops mod that debuted in 2008. The goal of WCCD is to bridge some of the events between Secret Ops and Wing Commander Arena, and the result so far has been some awesome Arena models appearing in the classic Vision Engine.
  • Wing Commander Pioneer's primary capships got an incredible makeover early in the year. More recently, some concept art ships that appeared in archived Origin material have been modeled for possible use in the future.
  • Wing Commander Saga's gameplay portions are now functionally complete. The team is working on a major retexturing effort as it preps components like the fiction viewer for release.
  • Wing Commander TacOps players had a ton of fun playing out various tactical scenarios at their Crius.net forum. Expanded rules and new tweaks continue to be rolled out as the game becomes more and more refined.
    Web Site of the Year Nominees
  • gulikoza's page is the home of the dxmci patch for the Wing Commander 4 DVD version. A 'final' version of the patch was released on New Years Day 2008, but gulikoza has continued to update his DOSBox build and a handful of other tweaks this year.
  • HCl's Wing Commander Editing Site is the home to some of the most exotic and amazing patches, tweaks and tools for Wing Commander games. In 2008 HCl worked to make some of his programs more compatible with Windows Vista and other environments.
  • Jetlag's WC CCG Site gives many fans a look at part of the series they might have missed. Even those lucky enough to pick up a few boxes of cards on eBay have a ways to go before they can complete their set. Jetlag's easy-to-navigate site lets everyone look up the stats or artwork that they need, and it even provides high resolution scans of each card.
  • Paper Commander is the new Wing Commander site that spun off from Pericles' Paper Inside in 2008. It's the home to the most exciting paper models on the web! In addition to some awesome releases, Pericles has sought fan feedback this year to help determine which Wing Commander models will be built next.
  • Standoff's website kicked things into high gear in the second half of 2008 to support the upcoming release of Episode 5. There have been a variety of new teaser images, status updates and a steadily filling progress meter.
  • Wedge's Wing Commander is a huge reference site organized by Wing Commander game. It has a ton of original content and also links to other resources on the web. The site made some authentic updates this year with access to newly released original Origin material.
  • Wing Commander Saga's website is frequently updated with news, sound samples, polls and concept art relating to the WC Saga game. It's also the main download portal for the Saga Prologue and test missions that have been released, and it does it all with a slick presentation and layout.
Vote here!

Community Replay Concludes Year With Prophecy Share on Bluesky Share on Facebook Share on Twitter

After a full year of replaying the Wing Commander series, dedicated Wingnuts have reached the end of Wing Commander Prophecy. The final four missions in the Kilrah System are up this week. Next week is a down week for any players needing to catch up, and then Secret Ops will start up in January. Here's Lorien with some recollections from Kilrah.
Kilrah 6: This is it. The final assault against the wormhole gate that the aliens are using to bring their forces into our space. Finley gives us a quick briefing on the science behind the gate before the CAG tells us how we're going to take it out. The Midway is going to withdraw to a safe distance to draw the enemy's attention while we escort a Marine LC in to board the command centre and take out the shields protecting the cooling towers. Once those towers are taken out, it's game over for the bugs. I'm questioning the logic of taking only two Vampires along, though, as the aliens are going to defend the gate heavily.

My fears are given form when we arrive at the gate. An ace fighter and 4 Mantas are guarding the gate, shortly joined by a number of alien fighters. I launch a MIRV from long range into the thick of the alien forces before moving to engage the ace. This dogfight is a true test of skill, with both of our machines evenly matched. Our skills are certainly on different levels, though, and it's only a matter of time before the alien's ship is debris. The next stage of the battle is a wild melee and I almost lose track of the situation as we battle. but Dekker eventually comes on the comm and alerts me to the first shield being taken down. I break away to take out the tower, using a MIRV as I rejoin the battle to keep things clear.

When the CAG comes online with the latest plan, I'm beginning to wonder how desperate things truly are. We're to pull back and refuel, collecting two more fighters and Blair in a marine LC while we're there. Once that's done we're to escort Blair back in as he takes down the shields on the last tower himself. Surely there's a commando unit or someone better suited for that sort of battle than Blair, but he seems quite insistent, telling my that my father would be proud before we head back. The aliens have taken the time to reinforce and I'm glad for the new load of missiles so that I can use a MIRV to thin out their numbers before engaging the alien ace and taking him out. The dogfight continues to be intense around the wormhole as Blair makes his insertion and I'm passing 60 kills by my count before he manages to take down the last shield and let me destroy the tower. We clear out the last alien fighters are make a break for it before the wormhole's explosion takes the rest of our fighters out. In the confusion, I lose track of Blair's LC.

Don't forget to check out Dave's photo and video archives from the replay! The Community Replay is one of the nominees for 2008 Fan Project of the Year.

Perfect Plan Pushes Ahead Share on Bluesky Share on Facebook Share on Twitter

We haven't heard a lot about the Perfect Plan mod for Flight Commander lately, but work steadily continues. Kyran reports that the story and mission outlines are complete, but voiceovers are behind schedule. He's slowly but surely working on texturing models for the game. The Klavs Ferret skinning example below is a recent accomplishment.

New Ascii Sector Released Share on Bluesky Share on Facebook Share on Twitter

Chris Knudsen has released version 0.4.5 of the incredible Privateer: Ascii Sector. The game is available for Windows, OS X and Linux. There is a long list of fixes and improvements here, but some of the highlights are listed below. Ascii Sector is in the running for our Fan Project of the Year award.
  • Added five new systems.
  • Added seven new bases.
  • You can now use SHIFT + 'Q' to quit the game at any time and SHIFT + 'O' to access the options menu while playing.
  • Thrusters and Maneuvering Jets can no longer be completely destroyed (no more getting stranded with a crippled ship!).
  • Added indicator to show which of your ship's components is currently being repaired.
  • In the nav computer, if you select a system that's connected to your current system, the jump point leading to that system will automatically be selected as your destination.
  • Improved the control of AI fighters: When a single fighter is attacking a ship with a rear turret from behind, it will make evasive maneuvers to try to avoid the turret fire; and when a group of fighters from the same faction are attacking the same target, they won't block eachother as much anymore.
  • Added music for when in combat mode.
  • Added message and music to inform you when a mission has expired, failed or been completed.
  • You can no longer use afterburners if the generators are destroyed.
  • Added automatic sliding doors to seperate areas.

Tabula Rasa Now Free Share on Bluesky Share on Facebook Share on Twitter

It was announced recently that NCSoft would be shutting down Origin founder Richard Garriott's massively multiplayer title, Tabula Rasa, after a period of free play. Now everyone can play the game for free until the servers are shut down on February 28. Players still need to register a PlayNC account, but no subscription fees are collected. The official website has information on registration and gameplay.
We've released all new content - Earth, PvP Wargames, Epic Caves of Donn and more, and we want to remind you that Tabula Rasa is free to play, right now!

If you're a former player looking to return and check out the new content, just log into your PlayNC master account at www.plaync.com and visit Account Management to reactivate your account. It's as easy as clicking a button!

If you're a new player who has never tried Tabula Rasa, you can get a Tabula Rasa Serial Code by visiting our Support site and submitting a request for a new code. Use that code at www.plaync.com to create a new account! You'll need to activate your new account with a credit card number, but don't worry - that's just so we know who you are. We will not charge your card for Tabula Rasa gameplay before game service ends on Feb 28, 2009.

Standoff Episode Five Draws Closer Share on Bluesky Share on Facebook Share on Twitter

Standoff status reports are coming out in quick succession these days, and there's more good news from the team this time. In a recent website update, Eder indicates the final episode is making good progress across the board. And we get a first look at the new cutscenes! The team is also hunting for stray bugs in the first four episodes, so drop them a note if you've encountered any.
Well, the previous update was a few days early - and this one is a few days late, so everything balances out :-).

There's been more than a bit of progress these past two weeks - good, solid progress on every aspect of the project. First up, if you look on the progress page, you'll see that "additional graphics" has at long last gone blue. So, blue is now the dominant color for episode 5. Progress is also very good for in-flight voiceovers, and I've changed them to green. I actually had some doubts about that - although Tempest has processed quite a lot of voiceovers recently, we still only have a little more than half of them ready to use in-game. Still there's very little left to record, so green it is.

Missions have also made solid progress, though not sufficient to affect their status on the progress page. Pedro delivered his mission as planned and is working on another. Quarto expects to get at least one more mission done before Christmas. And Pierre, though as busy as ever, is reporting progress on his missions too.

Finally, cutscenes and music. I'm still finishing up on the last five cutscenes, but I expect cutscenes to go blue in the near future. Music is a little further behind, but Michael reports he will complete the intro music this week. In every episode, the intro is always the most time-consuming (...though something tells me the outro might be even more time-consuming this time round :-) ), so this is definitely good news.

Speaking of cutscenes, we've added more new screenshots on the screenshots page. The first of these is taken from a mission (I never quite realised how big that Starbase is compared to other capships :-) ), but the others are from cutscenes. As you can see from the subtitles, things are definitely not looking up this episode...

By the way, since Episode 5 is going to be the end of Standoff, our testers are now also testing previous episodes in search of bugs that still need to be fixed for the final release. So if you have encountered anything odd while playing Standoff, please report it at the forum.

Best Replay Deal Share on Bluesky Share on Facebook Share on Twitter

The Fry's Electronics online store has EA Replay in stock for just $4.99. For those unfamiliar, EA Replay is a PSP collection which includes ports of Wing Commander and The Secret Missions, as well as twelve other classic SNES and Genesis titles.
EA Replay is a great collection that turns your PSP into a full arcade. It features 14 older EA titles that thrilled gamers in past years. Whatever your favorite style or genre of game, you'll find something that you can enjoy playing for hours. Games include: Mutant League Football, Road Rash, Road Rash II, Road Rash III, Syndicate, Ultima - The Black Gate, Virtual Pinball, Wing Commander, Wing Commander - Secret Missions

Vote Here! Share on Bluesky Share on Facebook Share on Twitter

The year is quickly coming to an end, so it's once again time to vote for our annual Web Site and Fan Project of the Year awards. We're constantly impressed by the number of fans who keep investing their time in exciting community projects, and so we love this opportunity to recognize some of them. There isn't enough space to recap every single undertaking from the last twelve months, but the items below are a great start. Reading this reminder about all the recent activity should make you proud to be a Wingnut. Skim the list below and then go cast your vote. Without further delay, here are the nominees.
    Fan Project of the Year Nominees
  • The Community Replay of the Wing Commander series has been a popular new activity in 2008. Even those who haven't been playing have been joining in on the fun by reading new mission reports each week. The replay has also been a great opportunity to grab new videos and screenshots of missions throughout the series.
  • Das Erwachen released Book 2 Stille in 2008 and made progress on the third adventure in this fan novel series. They even held a free book giveaway contest and have started on a backstory reference guide.
  • Flight Commander has just recently been upgraded to version 1.6. The latest update contains beautiful new starscapes and powerful new editing tools for aspiring modders. The game is also more realistic than ever with an advanced damage model that affects ship systems as they are shot up and then slowly repaired.
  • Privateer Ascii Sector went multiplatform in 2008 and increased its scope quite a bit. The game now sports impressive sound effects, a custom mission builder and planetside character combat!
  • Privateer Gemini Gold works hard to recreate the original Privateer experience as authentically as possible. The team has been working this year to upgrade the cutscenes and character models for an even more graphically impressive look that's still true to the original.
  • Standoff has made significant progress towards its final chapter this year. Major items such as fiction files, cutscene graphics and voiceovers are now complete, and Episode 5 should be on the way soon.
  • WC4 Homeworld 2 Mod's graphics began getting a thorough overhaul in 2008. A number of capships have been completely retextured and TonViper is working to add impressive new lighting and shaders to the engine.
  • Wing Commander Collateral Damage is a new Secret Ops mod that debuted in 2008. The goal of WCCD is to bridge some of the events between Secret Ops and Wing Commander Arena, and the result so far has been some awesome Arena models appearing in the classic Vision Engine.
  • Wing Commander Pioneer's primary capships got an incredible makeover early in the year. More recently, some concept art ships that appeared in archived Origin material have been modeled for possible use in the future.
  • Wing Commander Saga's gameplay portions are now functionally complete. The team is working on a major retexturing effort as it preps components like the fiction viewer for release.
  • Wing Commander TacOps players had a ton of fun playing out various tactical scenarios at their Crius.net forum. Expanded rules and new tweaks continue to be rolled out as the game becomes more and more refined.
    Web Site of the Year Nominees
  • gulikoza's page is the home of the dxmci patch for the Wing Commander 4 DVD version. A 'final' version of the patch was released on New Years Day 2008, but gulikoza has continued to update his DOSBox build and a handful of other tweaks this year.
  • HCl's Wing Commander Editing Site is the home to some of the most exotic and amazing patches, tweaks and tools for Wing Commander games. In 2008 HCl worked to make some of his programs more compatible with Windows Vista and other environments.
  • Jetlag's WC CCG Site gives many fans a look at part of the series they might have missed. Even those lucky enough to pick up a few boxes of cards on eBay have a ways to go before they can complete their set. Jetlag's easy-to-navigate site lets everyone look up the stats or artwork that they need, and it even provides high resolution scans of each card.
  • Paper Commander is the new Wing Commander site that spun off from Pericles' Paper Inside in 2008. It's the home to the most exciting paper models on the web! In addition to some awesome releases, Pericles has sought fan feedback this year to help determine which Wing Commander models will be built next.
  • Standoff's website kicked things into high gear in the second half of 2008 to support the upcoming release of Episode 5. There have been a variety of new teaser images, status updates and a steadily filling progress meter.
  • Wedge's Wing Commander is a huge reference site organized by Wing Commander game. It has a ton of original content and also links to other resources on the web. The site made some authentic updates this year with access to newly released original Origin material.
  • Wing Commander Saga's website is frequently updated with news, sound samples, polls and concept art relating to the WC Saga game. It's also the main download portal for the Saga Prologue and test missions that have been released, and it does it all with a slick presentation and layout.

Vote here!

You Haven't Seen Delgo Share on Bluesky Share on Facebook Share on Twitter

Hey, what's Freddie Prinze Jr. doing these days? He's (voice-)starring in the new movie Delgo along with Malcolm McDowell and Jennifer Love Hewitt. Unfortunately, Delgo opened last weekend as the worst wide-release premiere ever with barely half a million dollars total on over two thousand screens. The next-worst opening for a movie in a similar number of theaters took in just over $2 million in 2007. Yahoo did the math.
"Delgo" earned a measly $511,920 this weekend on 2,160 screens, not even breaking the top ten. That's an average of $237 per screen for the three days. If you figure there were five screenings a day, and assume ticket prices are about $8, that comes out to two people in the theater per showing. By comparison, the Golden Globe-nominated drama "Doubt" earned roughly the same amount of money, but it was only in 15 theaters.

Final Nomination Reminder Share on Bluesky Share on Facebook Share on Twitter

This is a reminder that time is running out to nominate your picks for 2008 Wing Commander Fan Project & Web Site of the Year. Some of our most dedicated Wingnuts have been toiling away all year to enhance your Wing Commander life, and here's our chance to recognize a few of the best! Voting kicks off next week. Here are the past winners again.
  Fan Projects of the Year Runners Up
2007 Standoff & WC Saga Ascii Sector
2006 WC4 Homeworld 2 Mod Das Erwachen
2005 Standoff Privateer Gemini Gold
2004 Standoff WC Saga
2003 Standoff & WC Saga Holding the Line & Vega Strike
2002 Unknown Enemy Kilrathi Empire & WC Saga BS
2001 Unknown Enemy Holding the Line & Vega Strike
  Web Sites of the Year Runners Up
2007 HCl's Wing Commander Editing Site Pericles' Paper Inside
2006 HCl's Wing Commander Editing Site Wedge's Wing Commander
2005 WC Saga Fleet Tactics
2004 Fleet Tactics Wedge's Wing Commander
2003 Wing Commander in Russia WC3D & Wedge's Wing Commander
2002 Wing Commander in Russia BlackLance HQ & WingCenter
2001 Wing Commander in Russia Acenet Central
2000 Acenet Central Wing Commander in Russia
1999 Wing Commander in Russia Acenet Central & HCl's WC Editing Site
author avatar
CIC

Academy TV Still Available Share on Bluesky Share on Facebook Share on Twitter

For the many new visitors to the site each year, Wing Commander Academy is a must-have to help eat through our bandwidth allowance. The three-gigabyte series follows the Tiger's Claw through an exciting year in Wing Commander history. Grab all thirteen episodes, plus some special features, below.

author avatar
CIC

Midway Reaches Kilrah Share on Bluesky Share on Facebook Share on Twitter

The pilots of the Midway have broken through the blockade at Hrissith and broken through to Kilrah. Wingnuts are playing through to the second Kilrah mission this week and will conclude the playthrough of Wing Commander Prophecy next week. Here's Dave's report on the famous Plasma Gun mission.
H’rissith 6: Thanks to my success on the previous mission, the Midway will use its plasma weapon against the alien fleet heading our way. The CAG emphasizes that we’ll have to work twice as hard on this mission to ensure success. I’ve been assigned to plant a thermonuclear primer on the center part of the fleet to make sure the plasma shot from the Midway has the correct catalyst for maximum effectiveness. All available fighter wings from the Midway will launch to deal with any alien fighters. My objective is to put the primer on a transport at the heart of the fleet. To ensure I don’t make a targeting mistake, the primer will only lock on the transport. Once the primer is on the transport, I’m to get as much distance from it as possible to avoid the blast. The CAG emphasizes for us to stay focused and wishes us a successful mission.

Together, we all meet the alien force at the first nav point. There is a destroyer, cruiser, and carrier here along with the transport and a bit of alien fighter cover. Some Vampires take out a Moray that was in my sights, and I gun down a Manta. My bomber takes multiple hits thru its shields and armor, and I know I can’t afford to keep this up if my bomber is to return in one piece. Fortunately, our fighters are around to bail me out and I commence my run on the transport. It takes two attempts for me to get the primer on the transport, and one of our pilots is lost for good. Finley congratulates me on putting the primer on the transport, and emphasizes to clear the area. I lock afterburners, and the Midway shoots its plasma weapon.

I see the plasma shot go off, and manage to see a flash from the hit to the transport. All of the capital ships are wiped out in a spectacular explosion and I manage to get clear of the blast to land on the Midway. The shields of our carrier hold against the large amounts of debris from the shattered fleet. There is a large crowd to welcome and congratulate me, and I see Commodore Blair. He struggles to say something, and then decides to salute me. I return the salute, and he nods his head in recognition of my accomplishments. I get a few pats on the back from Maestro after checking my performance score, and manage to see the carnage from the blasted bits of the capital ships from the window in the Rec room. We’re all celebrating there, and Stiletto comments that more plasma guns like the one on the Midway could carve out a corner of the universe.

EA Increases Layoff Numbers Share on Bluesky Share on Facebook Share on Twitter

Electronic Arts has announced that it is expanding its layoff plans and will be closing at least nine studio locations. One of the closures will be at EA Black Box in Canada. The studio will actually be moving across town to the large EA Canada campus where Wing Commander Arena was managed from. The 6% staffing reduction has also been increased to 10%. There will also be some game cancellations.
EA is implementing a plan to narrow its product portfolio to focus on hit games with higher margin opportunities. The company remains committed to taking creative risks, investing in new games, leading the industry in the growing mobile and online businesses, and delivering high-quality games to consumers.

Happenin' Pad Share on Bluesky Share on Facebook Share on Twitter

I'll keep this short: Jeremy Miller has made an awesome mousepad! He says: "To compliment yesterday's old school WC wallpaper I thought that I'd share the design I made for my WC mouse pad. It's a 300 dpi jpeg (7 megs) that I put together and had printed at Kinkos. Thanks for all you guys do to help keep the Wing Commander community alive." No, thank you - you're doing the real work! You can download the full image here.
author avatar

EA Replay Review (Wha?) Share on Bluesky Share on Facebook Share on Twitter

A site named PSP-Downloads.biz (really!) seems to be writing short reviews of the entire PSP library (all six titles!). Naturally, EA Replay was included:
User friendly features include the option of saving your game at any given point, emulation which is quite accurate and speedy load times. Collection includes certain popular game classics. There are a total of fourteen games from the 16-bit library in the EA Replay PSP game. Synthesis is one of the games in which you control a group of thugs wearing trench coats. This futuristic gang war game is as exciting on the PSP as it was in its original PC version.

Other games of this interesting pack include Wing Commander, Ultima: The Black Gate, Wing Commander: Secret Missions, etc. Other games which play as good on the PSP as with their original consoles include the Mutant League Football, Desert Strike, Jungle Strike, Road Rash games, Violent twist on the Madden series, etc.

... I think they mean Syndicate. Still, this is a good reminder: EA Replay still exists! Wing Commander Arena isn't the only current generation Wing Commander game... and EA Replay is both as affordable and easier to put under a tree.
author avatar

A Team of Mulvericks Share on Bluesky Share on Facebook Share on Twitter

An alert reader by the name of Pekka came across a Wing Commander reference while strolling through Worlds of Warcraft (or: a world of Warcraft?) - an NPC named Wing Commander Mulverick. What's Wing Commander's connection to Azeroth? Wing Commander fan and developer J. Allen Brack is currently the game's producer! No doubt that's where Mulverick came from. Here he is:

author avatar

Music Under Pressure Share on Bluesky Share on Facebook Share on Twitter

Karakkaze has gone and done something unexpected with Wing Commander music -- remade classic pieces using the limitations which were applied to Wing Commander SNES! Here's his explanation:
After ripping the raw instruments and sound effects from Wing Commander's SNES port, I decided to reconstruct them using loop points and see how other Wing Commander games' music might have sounded with the SNES' instrumentation. These songs may not follow the SNES sound capabilities' perfectly, it's more of a best guess instrumentation-wise. I was always a fan of the instruments used in this particular version.
Download them here:
author avatar

Dreadnaught, Lest Ye Be Dread Upon Share on Bluesky Share on Facebook Share on Twitter

Klavs81, who recently released some great models for the community, was kind enough to send an updated version of one! You can now access even better textures for his massive Hvar'kann dreadnaught model. They're available for download here (7.5 MB).
author avatar

Wing Commander + Fuzzy Math Share on Bluesky Share on Facebook Share on Twitter

VentureBeat has an interview with Microsoft's Shane Kim in which the subject turns briefly to Wing Commander's production cost:
Kim noted that it once took 10 to 15 people nine months to make a game. Kim said he laughed when he heard that Electronic Arts spent $10 million on a Wing Commander game years ago. But now the company routinely spends $20 - $25 million developing games with teams of more than 100 people working for two or three years. For Halo 3 class games, the investment is close to $100 million, counting both development and marketing budgets.
... actually, the 'bank breaking' game in question is Wing Commander IV - which cost between $14 and $20 million and was developed in just 14 months. Keeping up that level of expenditure for a 24 or 36-month development cycle would put it right up there next to the modern games Kim mentions (except in 1996 dollars).
author avatar

The Sum of Its Parts Share on Bluesky Share on Facebook Share on Twitter

Why can't we have nice things? Because NuAngel found them first! The lucky fellow came across a box full of Wing Commander I memories. He was kind enough to snap some pictures... and it immediately reminded me of the first time I opened that box so many years ago. He says:
A friend of mine was recently helping another friend of his dig out and toss some old junk away when they came across something special. Knowing I am the local WingNut in the area, he kept me in mind. Yesterday, he unveiled to me this battered and beaten box of classic goodness. We all know it as the original 1990 Wing Commander. Upon opening the box, I found the contents to be in astounding condition.

Everything that was originally in the box appeared the same, including:

3 5.25" Floppy Diskettes
The Clawmarks "Magazine"
All 4 "Blue Print" schematics of the Rapier, Raptor, Hornet, and Scimitar
The 1990-91 Origin Product Catalog
Flight Cap, Secret Missions, and other materials "fanclub" type order form (pink sheet)
Quickstart Guide
Quick Reference Card (loading the game, controlling the game, game interface, etc...)
Disk Exchange Form
Product Registration Card

I know there are rarer games, more valuable games, games in better conditions... but there aren't any that are this important. We're honored that he chose to share it with us!
author avatar

We're 31! We're 31! Share on Bluesky Share on Facebook Share on Twitter

We're lucky they didn't stop at 30 - st3lt3k reports that Wing Commander IV (just) made PC Advisor's list of the The 32 Best PC Games Revealed. They say it better than I can:
Genocide. Treachery. Friendship. Defection. Galactic heroism. Wing Commander IV was the last game of the series to be helmed by creator Chris Roberts, and it was, by far, the best. An interactive movie and space flight simulator, it had us playing as a mature and seasoned Mark Hamill, ducking in and out of the cockpit and exploring a vast web of branching storylines. Surprisingly decent acting, awesome gameplay, and a story that belonged in theaters made The Price of Freedom one of the sweetest games of the 90s.
author avatar

Catching Up With Saga: Day 4 - Kilrathi Textures Share on Bluesky Share on Facebook Share on Twitter

Finally, the Wing Commander Saga mod project has released six screenshots showing off their new Kilrathi textures. I have to say, I'm surprised and impressed - instead of simply copying Wing Commander III they've developed a very original new look for these ships. The blue background makes them a lot easier to see, too! For those unfamiliar, they are (in order) the Darket, Dralthi, K'ha'haf, Paktahn, Vaktoth and Strakha.
author avatar

Whisper Our Name Share on Bluesky Share on Facebook Share on Twitter

The folks behind Jumpgate Evolution love mentioning Wing Commander in media interviews almost as much as we love telling everyone that they've mentioned Wing Commander in media interviews. How do they stay so sharp? They practice on each other! The Jumpgate Evolution developer blog features an interview with Producer Roland where he - wait for it - mentions Wing Commander (and FreeLancer)!:
Q: What are your personal expectations for Jumpgate Evolution?
A: Jumpgate evolution in it’s early tech demo stages showed a lot of potential in where it was going and myself and others in the team were extremely excited about the title, so much so I asked to be put onto the team to work on it, leaving behind my hobbits. The NetDevil Team themselves are a great bunch of guys and there’s a tremendous skill set and passion amongst the team which in turn gives the Codemasters team a burst of passion themselves. The game will be fantastic and over time it will become greater, that I have no doubt. It’s that Wing Commander / Freelancer game people have been secretly wishing for with the persistent online world the early games were missing. I already have my joystick set-up to take on the early testers in our closed beta and prepping myself for some awesome dog-fighting and PvP, though I’m finding age and reaction speed have a very direct correlation to one another. Let’s hope that my Zimmer frame ship mod makes it into the final game.
author avatar

Catching Up With Saga: Day 3 - Fiction Viewer Details Share on Bluesky Share on Facebook Share on Twitter

The Wing Commander Saga mod team has announced some interesting details about how their 'fiction viewer' works and how it will expand the game. The idea has an interesting lineage, which was never perfected in the Wing Commander series itself. Wing Commander Prophecy Gold was ready to ship with a fiction viewer to show the previously web-specific news stories and emails... but a strange request from the localization group at EA Germany cancelled the feature. Here's Saga's update:
One of thing that's always difficult for game designers is to figure out how to convey the story yet not interfere with the game play. This is difficult because not all gamers are the same. You might classify gamers into two camps: first, you have the gamers that LOVE story and want to know everything about every character, location, and event, and then you have the gamers that just want to blast Kilrathi out of the sky. We didn't want either of these camps to be dissapointed. So, we came up with a system that we believe lets us have the best of both worlds.

During missions the player will encounter in-game dialogue and scripted cutscenes which contain aspects of the story that are "mission critical," which means that without them the story just doesn't hold together and the characters are meaningless. The story told through the fiction viewer, though, is completely optional, but adds a tremendous amount of depth. It covers action that occurs in between missions, fleshes out characters' relationships and motivations, deals with human dilemmas, joys, triumphs, and downfalls, and provides background information, all while expanding the overall narrative. In this way, the fiction viewer allows players that are interested in the deeper aspects of the story to dig in a little further. However, it doesn't force this extra content on players who just want to jump back in the cockpit for the next mission.

So, if you are content just focusing on dodging missiles and icing Kilrathi, nothing will get in your way, and you'll still be able to enjoy the Wing Commander Saga story. If you would like to dig deeper into our representation of life in the Wing Commander universe, give the fiction viewer a try!

author avatar

The Pro and Con of Dark Horizon Share on Bluesky Share on Facebook Share on Twitter

If the reviews are any indication, Dark Horizon isn't Wing Commander -- but it's still the basis for everyone's comparison. Here are two more reviews! GamePlasma:
Back in the nineties, space-sims were big business. We had Wing Commander, X-Wing then TIE Fighter and Frontier: Elite 2 and things were great. The choice of whether to play the grandiose, yet ever-so compelling, Wing Commander series or get stuck into the Rebellion in TIE Fighter was a truly difficult one...

...Dark Horizon is a beautiful and easily accessible game that does justice to a genre, which has been woefully under-represented in recent times. For those of you who took great joy in dispatching Kilrathi in their droves then you will almost certainly find a welcome home among Dark Horizon’s Mirk-infested stars. It even has the playability and the looks to draw in plenty of gamers who have never played a space-sim in their lives. This is a superb space-opera even if there are no big cats in sight.

CNet says:
It sure seems as though somebody at Moscow's Quazar Studios has been taking English lessons, because Dark Horizon is considerably less laughable than its 2007 predecessor, Tarr Chronicles. The first game in this series of spaceship shoot-'em-ups was chock-full of absurd metaphors, such as describing escaping enemies as fleeing "like puppies from a boiling cauldron." However, it's hard to give the game credit for cleaning up its grammar when the gameplay in this Wing Commander-style shooter with delusions of role-playing grandeur makes very few other improvements over last year's model. Mind-numbing dogfights, pitch-black visuals, and a general lack of direction in both storytelling and mission objectives make every hour spent with this game feel like a hundred...

...At least you can ignore this prattle and concentrate on what Dark Horizon is really all about: blasting stuff. The best part of the crazy storyline is that it has nothing to do with the gameplay a good 99 percent of the time. All of the generic space shoot-'em-up gameplay has been built around the good old Wing Commander formula, so you can tune out everything that your buddies are saying and simply lock on and attack enemies. Unfortunately, that's all you ever get to do. Every mission is loaded up with nonstop dogfights, so you whirl, twirl, and shoot through incessant waves of enemy assaults. It's all guaranteed to numb your brain in short order, as well as turn your mouse wrist into a throbbing mass of gristle because of the constant spinning and turning needed to stay on the tail of bad guys.

author avatar

Catching Up With Saga: Day 2 - GamePlay Complete! Share on Bluesky Share on Facebook Share on Twitter

The Wing Commander Saga mod project hit an important milestone recently - it went 'gameplay complete', meaning that it's completely playable - but not yet perfected. Here's their announcement:
The Wing Commander Saga main campaign will consist of 7 episodes and will have a grand total of 50 missions. We are happy to announce that as of a few days ago, all of the missions for the first 6 episodes are now "gameplay complete".

What that means is each of those missions is now completely playable. However, there is a difference between "gameplay complete" and "done". "Gameplay complete" means all the enemies, objectives, secondary goals, and so forth are in place and functional, so that you could play through the mission and the whole thing would work. To get to "done", there is some additional art that needs to be added, as well as the ever present process of polishing and refining balance.

However, we are very excited to reach the "gameplay complete" milestone on the vast majority of the missions. The game is almost completely playable, and now it is time to add the real detail work.

author avatar

Haven't I Seen You Before? Share on Bluesky Share on Facebook Share on Twitter

The University of Wisconsin's The Daily Cardinal has published the ordinary game-movies-are-awful article, this time enjoyably titled Video games tend to make for 'Payne'-ful film adaptations. This one differs slightly from the norm by suggesting that modern game films are an excuse to show too much skin -- maybe I need to start watching these things again. It claims Wing Commander is part of an earlier, if still tepid, era:
Beyond the aforementioned, T&A-heavy films, though, video games have not adapted well to films. Who can forget the “Super Mario Bros.” movie from the early ’90s? Well, everyone, actually. Who doesn’t remember sitting with friends watching Freddie Prinze Jr. fly his jet to glory in “Wing Commander?” Actually, statistics show that only three people ever saw “Wing Commander,” and they were all in the film. “Fatal Fury?” Pass. “Street Fighter?” Collegehumor.com did it better on a shoestring budget 13 years later. “Mortal Kombat?” Scorpion beckoned with his calls of “Get over here!” but no one heeded his call.
author avatar

Catching Up With Saga: Day 1 - Demonic Textures Share on Bluesky Share on Facebook Share on Twitter

We've done you all a great disservice by failing to report on some of the great work that the Wing Commander Saga mod team has been announcing - so we're going to catch up with their updates in a series of four posts! Below are two of their retextured ships, which are designed to "capture the general emotional feel of this period of the war: gritty and battleworn." For those who aren't so good with their silhouettes, that's a mercenary Demon (from Privateer) and a pirate Talon (from Wing Commander IV).
author avatar

Time to Bag a Plasma Gun Share on Bluesky Share on Facebook Share on Twitter

The pilots of the TCS Midway are venturing into G'mar for a date with a Kraken "ship killer" this week. Following success in that system, they'll also hit the first three missions in Hrissith. After this set there'll be less than ten mission to go before the end of Prophecy! Here are some more of DaveO's recollections from T'lan Meth last week. He also snapped the awesome pictures associated with this update.
T’lan Meth 10 After the emotional high of rescuing Commodore Blair, I go into the briefing room pumped for my next mission. The bugs have brought in a significant portion of their fleet assaulting E’loy to try to pin the Midway against an asteroid belt. The Midway has detected multiple bogies closing on its position at attack speed. Although we did receive a reply from Confed that they are sending reinforcements to our area, it’s highly unlikely they will reach us in time to provide assistance. The wing of Panthers I’ll be with are assigned to a specific intercept zone to destroy all ships in that zone. Just before taking off on this mission, the CAG asks for a bit of my time. She tells me that the Midway has been getting communications from the Kilrathi on E’loy about my ‘hairless’ clan. I explain that Hawk and I were instrumental in helping the Kilrathi out on the fifth mission in this system. She then says that Kilrathi would likely use this opportunity to provide assistance for this mission against the bugs. I admit that the experience of having the cats help out would feel a bit strange, and the CAG says that it can be a strange world.

Maestro and I launch in Panther fighters and proceed to the intercept zone. More Mantas and Morays to deal with here. I engage and destroy the closest Manta, and the next nearest ship is a Moray. The Kilrathi come into this area, and say that they’re here to help out with Vaktoth fighters. I destroy two of the Moray fighters, and one of the Kilrathi Vaktoths is destroyed. Maestro and I make a Moray sorry that it ever tried to attack us. Half a dozen hits to the rear end of another Moray destroy that ship. I shake a Manta from trying its heavy guns on us, and finish off that fighter before it can attempt any more damage. I destroy a Manta, and then have to make multiple hits permanently discourage another from using its full firepower. Two of the alien fighters are dealt with by the other fighters in our group. The Midway comes on the communication line, and tells us all to return since they are under attack.

Bring Metal Down on the Confederation Share on Bluesky Share on Facebook Share on Twitter

Roguetrada has created even more tiny (1") metal Wing Commander ships! Pictured below are a Demon, Gladius, Broadsword, Hornet and Rapier II! Awesome job - we just need a Wing Commander miniatures game to go with them. You can view his previous ships here. These ships have already been available on eBay - and hopefully will be in the future. After all, I want to buy an Orion...
author avatar

EA Lowers 2009 Outlook Share on Bluesky Share on Facebook Share on Twitter

Electronic Arts has announced that it is lowering its financial expectations for the holiday quarter. EA will be responding to the current economic downturn with aggressive cost cutting measures throughout the company. EA Sports titles and a few of EA's exciting new franchises such as Dead Space, Spore and EA Mythic's Warhammer Online have been some of the higher performers this year, but their developers will still be affected with staffing reductions and/or game cancellations over the coming months. This could be in addition to the 6% staff reduction that the company announced in October. GameSpot has some additional details based on a conference call held yesterday. During bumpy economic times, video games tend to be one of the more resilient industries, so we hope their recovery is quick and relatively painless.
Mr. Riccitiello added, “While we are cutting costs, we remain committed to investing in great game quality, in new properties and in our direct-to-consumer initiatives. We will be launching several new titles and online games in fiscal 2010.”

Sometimes the Bar Eats StarCraft 2 Share on Bluesky Share on Facebook Share on Twitter

GameSpy.PC has an article on StarCraft 2 which compares the game's new interactive gameflow portion to that used in Wing Commander. Oddly enough, this isn't the first time such a similarity has been noted - people seem to notice sparks of WC in the strangest places:
The Mara Sara bar is the first example of what Pardo calls a "between-mission space." While not an original concept (the Wing Commander games pioneered this idea years ago), the beauty of the game's artwork shows both how far the technology of computer graphics has come since those days and the oft-lauded talent of Blizzard's art department. Each of these spaces is loaded with stuff to click on and interact with. Results range from full-blown cut-scenes that detail elements of characters to small things like a jukebox in the bar playing music, a television showing news reports about what's going on in the galaxy, and even a window on the bridge of Raynor's flagship giving a nice view of whatever planet his ship is currently orbiting.
author avatar

Spore. Spore Never Changes. Share on Bluesky Share on Facebook Share on Twitter

If you thought you'd seen the last gaming article that relates Spore to Privateer, you thought wrong! Austin360.com's review (which should know better, if only by virtue of geography) says:
And though I have to finally admit that maybe “Spore” simply isn’t the kind of game I’m interested in playing, I did have a blast playing the final Space section of the game. As your civilization makes the great leap into space, you zoom around solar systems, befriending or fighting against other species, trading loot and discovering new tools. Zooming in and out of the orbit of planets is exhilarating in “Spore” and the game mechanics (which will remind old-schools of games like “Privateer”) wear their welcome much less than the less-inspired Tribal and Civilization stages.
author avatar

Standoff Lacks That New Dralthi Smell Share on Bluesky Share on Facebook Share on Twitter

We updated you on the Wing Commander: Standoff fan project's status several days ago (here). At the time they promised more screenshots in the coming weeks... and they've delivered! Check out these six images which include beauty shots of the Salthi and Dralthi and a series of cockpit views showing an attack (?) on a Rigakh-class cruiser.
author avatar

Nomination Reminder Share on Bluesky Share on Facebook Share on Twitter

This is a reminder that time is running out to nominate your picks for 2008 Wing Commander Fan Project & Web Site of the Year. Some of our most dedicated Wingnuts have been toiling away all year to enhance your Wing Commander life, and here's our chance to recognize a few of the best! Voting kicks off later this month. Here are the past winners again.
  Fan Projects of the Year Runners Up
2007 Standoff & WC Saga Ascii Sector
2006 WC4 Homeworld 2 Mod Das Erwachen
2005 Standoff Privateer Gemini Gold
2004 Standoff WC Saga
2003 Standoff & WC Saga Holding the Line & Vega Strike
2002 Unknown Enemy Kilrathi Empire & WC Saga BS
2001 Unknown Enemy Holding the Line & Vega Strike
  Web Sites of the Year Runners Up
2007 HCl's Wing Commander Editing Site Pericles' Paper Inside
2006 HCl's Wing Commander Editing Site Wedge's Wing Commander
2005 WC Saga Fleet Tactics
2004 Fleet Tactics Wedge's Wing Commander
2003 Wing Commander in Russia WC3D & Wedge's Wing Commander
2002 Wing Commander in Russia BlackLance HQ & WingCenter
2001 Wing Commander in Russia Acenet Central
2000 Acenet Central Wing Commander in Russia
1999 Wing Commander in Russia Acenet Central & HCl's WC Editing Site

Home, Home in the Sky Share on Bluesky Share on Facebook Share on Twitter

Want some first-hand knowledge about what went into Richard Garriott's DNA? His father, astronaut Owen Garriott, has helped to write a book! Homesteading Space: The Skylab Story adds an essential volume to the all-too-small body of literature on NASA's Skylab program, which placed the first American space station in orbit in the 1970s. One of the three crews included none other than Garriott, a scant few years before the first Ultima came into being. The book is available available now (Amazon).
author avatar

Making the Games: Source Code? Share on Bluesky Share on Facebook Share on Twitter

Last, but not least, we present from Johnny's CD a pile of Wing Commander Shadow Force 'source code', which is likely taken from various elements of Wing Commander Prophecy and Secret Ops. There are several hundred tiny files .h and .cpp, most of which are completely incomprehensible to non-technical sorts such as myself -- but I imagine that many in the community will be interested in seeing exactly how the bits and pieces of the games fit together.

Rather than try to examine each piece, we've put the entire directory structure online, exactly as it appeared on the original CD. Begin the journey here. Be sure and let us know if you discover any amazing secrets of meanings behind any of this.

author avatar

XBLA Delisting Delisted Share on Bluesky Share on Facebook Share on Twitter

Last summer, Microsoft caused quite a stir by suggesting that 'underperforming' Xbox Live Arcade titles might be removed from the service - which could potentially include Wing Commander Arena. As we said at the time, many practical factors would prevent the plans from going through -- and it sounds like that's exactly what happened. Gamesindustry.biz spoke with Microsoft:
Microsoft's Xbox 360 online and services boss John Schappert has said that the company has no immediate plans to delist underperforming games on Xbox Live.

Earlier this year, Microsoft said that the company would pull games from the service which failed to meet a number of criteria, based on Metacritic ratings, time on the service and conversion rates from demos.

However, Schappert has said that such plans are now on hold, telling IGN that, "we have no immediate plans to act on de-listing," and that the company has simply "set parameters by which we can delist".

Originally the cull was to begin after the summer, although no specific number or titles were detailed.

author avatar

Making the Games: Mollerhaug System Share on Bluesky Share on Facebook Share on Twitter

The third and final system is Mollerhaug, which also looks to be the most active of the group. If we can take only one thing away from this map, though, it is this and simply this: on the list of resources at the civilian space station, tacos are listed before hookers.

Thanks to Captain Johnny for both archiving and providing this material! The series is winding down, though, so if you're a former Wing Commander developer with a story to tell or a document to share, we'd love to hear from you.

Multi-Commander System Diagram: Mollerhaug
Download (84 kb)

Date: Unknown
Project: Multi-Commander
Donated By: John Guentzel
Pages: 1

author avatar

Restart the War! Share on Bluesky Share on Facebook Share on Twitter

IGN is running an excellent article titled Franchises We Want Resurrected. Guess who's number two? They say:
Though it vies with TIE Fighter for the title of king of all space sims, Wing Commander was a different beast. Wing Commander was an epic space opera in every conceivable way; it featured memorable characters, a desperate war for survival, and a cinematic presentation that was well above the norms for its time. It also introduced a rich universe with plenty of storytelling possibilities, as evident by the fact that it spawned numerous sequels and even a disastrous movie. Meanwhile, the bitmapped visuals made Wing Commander the Crysis of its day. Toss in the fact that this was one of the first games that really made rich use of sound, and it was the killer app that helped launch Creative's Soundblaster audio cards. We'd love to see a modern-day Wing Commander, and given that EA still has a thing for live-action cutscenes (just check out Red Alert 3), we'd love to see Mark Hamill back on the small screen once again.
author avatar

Making the Games: Alpha Tauri System Share on Bluesky Share on Facebook Share on Twitter

Today we see a detailed map of the Alpha Tauri System - which is apparently home to planets named Nancy and Bill, Dune and... Ice Planet Zero!

Thanks to Captain Johnny for both archiving and providing this material! The series is winding down, though, so if you're a former Wing Commander developer with a story to tell or a document to share, we'd love to hear from you.

Multi-Commander System Diagram: Alpha Tauri
Download (48 kb)

Date: Unknown
Project: Multi-Commander
Donated By: John Guentzel
Pages: 1

author avatar

New Bugs Encountered This Week Share on Bluesky Share on Facebook Share on Twitter

The run through T'lan Meth continues this week in the Community Replay of Wing Commander Prophecy. Dave has captured more videos of the missions to date and posted this recent mission report.
T’lan Meth 1: There’s nobody in the Rec room to talk to, so I enter the briefing room to find out about our first mission in this system. Limited intelligence in the system has determined that the Kilrathi planet E’loy is being blockaded by the bugs. There is an unknown jamming source preventing us from getting a full scope of the situation. Other wings are to help in the defense of E’loy, while our wing looks for that jamming device. We’ll have to make individual close scanner sweeps to identify the jammer. Once the jammer is found, an SAR team will retrieve and dismantle it. Hawk catches Maniac sleeping during the briefing and wakes him up. The CAG tells him that he’s in command of the Black Widow squadron. Maniac is surprised by this since it has been many years separating his command of this squadron versus his last one. Maniac will now have to deal with all the responsibilities and the blame if his squadron fails on missions.

Stiletto and I launch in Panthers, and proceed on our mission. At the first nav point are Morays, Mantas, and a group of fighters that merge into a ship that can rapidly shoot plasma bolts. I go after the Mantas first since they are the closest targets. The guns of the Panther are more effective than the ones in the Tigershark, and it takes only a few hits to the rear to dispose of the first Manta. A second Manta soon follows the first in extermination. I then go after the Stingray cluster with a head on approach. I have to weave around to make sure I don’t present an easy target for those plasma shots. The Stingray cluster breaks apart, and I destroy two of the cluster segments. Stiletto uses a missile that tags a Moray, and I help her out to finish it off. Together, we combine to make short work of another Moray. There is one last Stingray segment left, but it’s no match for the combined firepower of two Panthers.

Making the Games: 61 Cygni System Share on Bluesky Share on Facebook Share on Twitter

The past several documents have focused on the otherwise mysterious "Multi-Commander" project; whatever it was (and you can guess, from the name) it seems clearly to have been built around a series of missions set in three different systems: 61 Cygni, Alpha Tauri and Mollerhaug. Next up we'll actually visit these locations, thanks to a series of diagrams Captain Johnny made way-back-when.

These were originally old-style Visio chart files, so we've tried to convert them into static images (click on the thumbnail for a JPEG). The original files are also provided for anyone who is more adept at old layout software than we are. First up: 61 Cygni.

Thanks to Captain Johnny for both archiving and providing this material! The series is winding down, though, so if you're a former Wing Commander developer with a story to tell or a document to share, we'd love to hear from you.

Multi-Commander System Diagram: 61 Cygni
Download (44 kb)

Date: Unknown
Project: Multi-Commander
Donated By: John Guentzel
Pages: 1

author avatar

Burrows Gets a Facelift Share on Bluesky Share on Facebook Share on Twitter

John Cordell and the Gemini Gold team has been working on a higher resolution version of the Grayson Burrows talking head. He's interested in feedback on the results so far. The original is on the left and new face is on the right. Do you think the new art is cool or creepy? Hit Discuss link below and let him know!

Making the Games: Multi-Commander Tree Share on Bluesky Share on Facebook Share on Twitter

Here's a tree you don't have to decorate: the Multi-Commander Campaign Mission Tree. Again, clearly a very early concept... but intriguing none the less. (Final mission: "WE KICKED ASS AND ARE DEFENDING THE SHIPYARD AGAINST KILRATHI INVADERS!!")

Thanks to Captain Johnny for both archiving and providing this material! The series is winding down, though, so if you're a former Wing Commander developer with a story to tell or a document to share, we'd love to hear from you.

Multi-Commander Campaign Mission Tree
Download (31 kb)

Date: Unknown
Project: Multi-Commander
Donated By: John Guentzel
Pages: 1

author avatar

My Dungeon's Keeper Share on Bluesky Share on Facebook Share on Twitter

Electronic Arts has announced another return for a classic franchise -- sort of! A Chinese development house, NetDragon, has licensed the 'Dungeon Keeper' IP for an upcoming MMO to be launched in Asia. While this alone has a slight connection to Origin history (OSI handled press and support for the original Dungeon Keeper), it has an even greater implication for the future: Electronic Arts is now willing to license classic IPs to outside developers. So - get right on Wing Commander 7, plucky Eastern European developers! The full press release is available here.
HONG KONG, Dec 01, 2008 /PRNewswire-Asia-FirstCall via COMTEX/ -- NetDragon Websoft Inc., a leading game developer and operator in the People's Republic of China announced a new licensing agreement with Electronic Arts Inc. on the development of the Group's first 3D massively multi-player online role playing game (MMORPG) based on Electronic Arts' "Dungeon Keeper(TM)" line of games -- including themes, characters and other game content. As part of this agreement, NetDragon will develop the game and obtains the exclusive license to operate and distribute Dungeon Keeper Online throughout the Greater China region, including Hong Kong, Taiwan and Macau.

"We are delighted to enter into an agreement with EA in the development of our first 3D MMORPG. Our partnership with this internationally renowned game developer is proof of our capabilities in game operations and development as well as a reflection of our market reputation," said Mr. Liu Dejian, Chairman and Executive Director of NetDragon. "Capitalizing our strength to create a strong gaming experience, powerful operating platform and unmatched expertise within China's online game market, we are confident that Dungeon Keeper Online will not only become successful in the Greater China region but also achieve remarkable results overseas."

Jon Niermann, President of EA Asia Pacific said, "The partnership marks a significant milestone for EA as it will enhance our intellectual property and extend our product reach throughout the Greater China region. It will also further enhance our intellectual property with differentiated, high-quality games, particularly in the field of MMORPGs."

author avatar

Making the Games: Multi-Commander System Resources Share on Bluesky Share on Facebook Share on Twitter

Today's document is the 'system resources' spec sheet for Multi Commander. I know what you're thinking - boring, it'll be a Pentium 133 with 3Dfx card and 64 megabytes of RAM. Wrong! This is a list of resources - planets, bases, ships, etc. - that would have appeared in each of the game's three star systems!

Thanks to Captain Johnny for both archiving and providing this material! The series is winding down, though, so if you're a former Wing Commander developer with a story to tell or a document to share, we'd love to hear from you.

Multi-Commander System Resources
Download (24 kb)

Date: Unknown
Project: Multi-Commander
Donated By: John Guentzel
Pages: 2

author avatar

Follow or Contact Us

All Wings Considered

Episode 37 - Back to Gemini!
Archived video streams

Forums: Recent Posts

  •  
  •  
  •  
  •  
  •  
  •  
  •  
  •  
  •  
  •  
  •  
  •  

Current Poll

 
 
 
 
 
 
 
 
 
 
 
 
 
 
 
 

Where to Buy

WCPedia: Recent Contributions

  •  
  •  
  •  
  •  
  •  
  •  
  •  
  •  
  •  
  •  

Site Staff